TERMODINAMICA - FEDERICO G. SALAZAR

TERMODINÁMICA

Ing. Federico G. Salazar,

correo@fgsalazar.net



La Termodinámica estudia la energía. Plantea postulados universales conocidos como las Leyes Termodinámicas, que describen la transformación de la energía en los procesos naturales e industriales. Analiza la aplicación de estas leyes al estudio de los fluidos puros y homogéneos, los diversos equipos de transformación del calor en trabajo y la utilización de los ciclos ideales de potencia. Además, estudia las correlaciones matemáticas que se aplican para evaluar las funciones de estado de los fluidos. Su estudio constituye una de las áreas estructurales de la ingeniería química y es imprescindible en la formación del ingeniero químico.

 

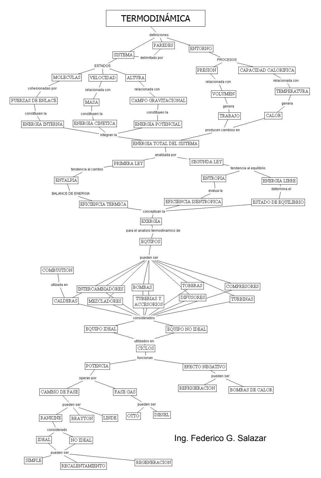
Mapa Conceptual del curso


Zoom

 

 

 

MODULO

TEMAS

ARCHIVO

I. Procesos y volumetría: Conceptos Básicos

Termodinámica y energía. Formas de energía. Sistema, entorno, paredes y universo. Sistemas cerrados, abiertos y aislados. Presión y Volumen. Funciones de Estado y Estado termodinámico. Diagramas PV, TS, PS y HS. Procesos isométricos, isotérmicos, isobáricos, adiabáticos y politrópicos para un fluido puro. Calor y Transferencia de calor. Trabajo y formas mecánicas de trabajo.

Capítulo 1

II. Primera y Segunda Leyes Termodinámicas

Primera Ley: Aplicaciones. Calor Específico, Energía Interna, Entalpía, Calor sensible para fluidos puros. Enunciado matemático de la Segunda Ley. Enunciados entrópico, de Clausius y de Kelvin-Planck. Máquina térmica, escala termodinámica de temperatura, entropía, cambios de entropía de un gas ideal. Ciclo de Carnot. Efectividad y eficiencia de equipos y ciclos térmicos.

Capítulo 2

III. Termodinámica de los Procesos de Flujo

Volumen de Control. Ecuaciones de balance. Balance de masa y de energía. Sistemas en estado estable. Balance de entropía. Flujo compresible en conductos, flujo en tuberías, procesos de estrangulamiento y de compresión: turbinas, compresores, bombas y eyectores.

Capítulo 3

IV. Ciclos de Potencia y Refrigeración

Procesos con Generación de Potencia. Ciclos: Otto, Diesel, Brayton. Ciclo de Rankine Ideal, Rankine no Ideal, Rankine con Recalentamiento, Rankine con Regeneración. Ciclo de Refrigeración Ideal y Ciclo de Refrigeración con Irreversibilidades. Bomba de Calor

 Capítulo 4

 

TEMAS COMPLEMENTARIOS

Unidad I.  Procesos y volumetría: Conceptos Básicos

Fluidos y Fases. Temperatura absoluta. Fases. Presión de vapor. Equilibrio y cambio de fases. Punto crítico y punto triple. Volúmenes de líquidos y vapores. Ecuaciones de Estado: gas ideal, ecuaciones viriales y Ecuaciones Cúbicas. Análisis comparativo del comportamiento de gases. Correlaciones generalizadas para gases y para líquidos.

Website: | El Infierno | Ejemplos | Emulsificantes | Radiadores | Evaporación y Ebullición | Experimento | Presión de Saturación | Aplicaciones | Inversión Térmica | Ejemplos | Propiedades del Agua Saturada | Propiedades de Sustancias Puras | Ecuación de Antoine |

Material de apoyo:

PROPIEDADES DE LAS SUSTANCIAS PURAS: Descargar archivo

 

Unidad II. Primera y Segunda Leyes Termodinámicas

Aplicaciones. Calor Específico, Energía Interna, Segunda Ley, Máquina térmica, entropía, Exergía.

Website: | Ejemplos de Eficiencia | Flujos Entrópicos | Ejemplo de Exergía | EjemplosTrabajo  |  Calor  | 

Material de apoyo:

TABLAS DE VAPOR DEL AGUA EN EXCEL: Descargar archivo

Material de apoyo:

TABLAS DE VAPOR DEL H134A EN EXCEL: Descargar archivo

 

Unidad III. Termodinámica de los Procesos de Flujo

Flujo compresible en conductos, flujo en tuberías, procesos de estrangulamiento y de compresión: turbinas, compresores, bombas y eyectores.

 

Unidad VI. Ciclos de Potencia y Refrigeración

Procesos con Generación de Potencia. Ciclos: Otto, Diesel, Brayton. Ciclo de Rankine Ideal, Rankine no Ideal, Rankine con Recalentamiento, Rankine con Regeneración. Ciclo de Refrigeración Ideal, Ciclo de Refrigeración con Irreversibilidades, Bomba de Calor,

Material de apoyo:

CICLO RANKINE EN EXCEL: Descargar archivo

 

 


SITIOS DE INTERES

Fenómenos Térmicos

Ebullición en frío

Inversión Térmica

Inversión Térmica

Equilibrio y Fugacidad

Energía Libre de Gibbs

Modelos matemáticos

Problemas de Termodinámica

Termodinamica - Documentos disponibles

Entalpía y Capacidad Calorífica

Ecuación de Riedel

Teoría del Caos

http://library.thinkquest.org/3120/main_content.html

http://homepages.mty.itesm.mx/~lgranado/teo_caos.html

Equipos Térmicos Industriales y Domésticos

Enfriadores Evaporativos

Bombas de Calor - http://www.enebc.org/

http://www.ehpa.org/

http://www.fosterair.com/heat_air.html

| Inicio |